【導讀】BQ25618/9是TI為TWS耳機充電倉專門開發的一款三合一(保護,充電及升壓)的IIC控制開關充電芯片。其中BQ25618跟BQ25619在規格上一致,區別在于BQ25618采用的是小型化的DSBGA封裝,0.4mm的管腳間距,對生產工藝有較高的要求,而BQ25619采用的稍大一點的WQFN封裝 方便方便線路布板,器件的封裝尺寸見下圖一。

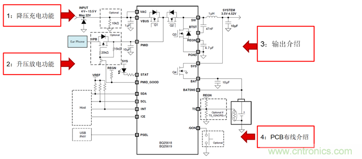
我們從下面四個角度角度來了解這顆芯片:

圖二
1: 降壓充電功能:
a) 輸入工作電壓范圍支持4-13.5V,瞬間浪涌電壓可以支持到22V,可以很方便的支持5V,9V,12V工作系統。
b) 輸入過壓通過VAC腳檢測,默認值OVP值為14.2V,通過IIC可以有四擋OVP值調節5.7 V/6.4 V/11 V/14.2,可以根據實際需求靈活調整。
c) IIC編程設置輸入過流保護點,范圍可以從100mA到3.2A,最小步進電流是100mA。
d) 動態功率管理(DPM-Dynamic Power Management ),當輸入電流超過輸入過流保護點,而使得輸入電壓逐漸降低,當達到設定的電壓跌落值時默認值為4.5V(3.9V-5.4V,可使用IIC設定,最小步進100mV),系統開始減少充電電流,從而保證輸入電壓維持在設定值。DPM功能可以很好的防止由于輸入適配器帶負載能力不夠而造成的整個系統的癱瘓。
e) 具有自動輸入檢測功能,當檢測到輸入適配器插入,系統會自動關閉內置的升壓電路。
2: 升壓放點功能:
a) 當適配器插入,任然可以用PMID給耳機充電,此時電壓為輸入電壓,升壓停止工作。PMID_GOOD設計用來做輸入過壓過流保護的。
b) PMID 腳是升壓輸出腳,輸出電流最大為1A,輸出電壓支持4檔(4.6V/4.75V/5V/5.15V)IIC可調,方便根據實際的需求降低輸出電壓,減小損耗。當只有電池的情況下,內置升壓才開始工作,通過PMID輸出相應的設定電壓。
c) PMID_GOOD腳是PMID電壓的檢測腳,當PMID 電壓升到3.8V的時候,PMID_GOOD電平從低轉為高,表示升壓系統正常工作。如果發生過壓(超過5.8V),電池側過流(超過6A)的情況,PMID_GOOD會從高電平轉為低電平,根據PMID_GOOD指示可以很容易驅動外置的PMOS做過壓、過流時升壓系統的切斷,從而給系統疊加雙重保護。外置保護電路可以參考如圖三所示

圖三
3:輸出介紹
a) 充電電流最大1.5A, 同時具有20mA步進(20mA-1.5A 可編程)的充電截止電流,10mV的步進充電電壓,可以使充電倉的電池充的更滿。
b) 為了補償截止電流的精度,讓電池能夠充的更滿一些,BQ25618/9增加了TOP-OFF Timer功能,如下圖四紅色框所示,在系統偵測到充電截止后,還可以選擇性的通過IIC增加充電時間(0,15min,30min,45min)。
c) QON腳支持運輸模式,在運輸模式下,漏電流可以低至7uA。
d) 優化過的路徑管理功能可以在即使電池過放或者電池斷開的情況下,給系統供電。
e) 室溫下的靜態電流典型值為9.5uA,相較于開關充電芯片的漏電流下降70%以上??梢源蟠笤黾与姵毓╇娗闆r下的待機時間
f) 具有系統過壓保護,電池過壓、過流保護,電池過放保護,除了TS腳的過溫保護外,還有芯片內部過溫保護(150C關斷)等完善的保護機制。

圖四
4:PCB 布線介紹
BQ25619優化管腳的位置,輸入到輸出更加簡潔。以下為BQ25619的PCB layout走線指導:
a) 輸入電容應盡可能靠近PMID引腳和GND引腳,并使用最短的走線連接。添加1nF小尺寸(例如0402或0201)的去耦電容,去除高 頻率噪聲和改善EMI。
b) 電感輸入引腳應盡可能靠近SW引腳放置。最小化走線的銅面積以降低電場和磁場輻射,
注意走線要滿足最大電流(見圖五中黃色箭頭所示的功率回路)。SW走線不要用多層連接,防止寄生電容造成開關瞬間的尖峰電壓過高。
c) 將輸出電容器靠近電感和芯片,接地需要與IC的地用最短的走線相連。
d) 將小信號地與功率地分開布線,單點接地,或使用0電阻將小信號地連接到功率地。
e) 去耦電容必須用最短的線擺放在IC管腳附近。
f) 將IC背面的裸露散熱焊盤焊接到PCB上,確保在IC的正下方有足夠的散熱孔,并連接至接地層,以幫助散熱。

圖五
推薦閱讀:



