【導讀】在電源設計中,為提高能效,通常采用同步整流,即用MOSFET取代二極管整流器,從而降低整流器兩端壓降和導通損耗,實現更高的系統能效。
然而,傳統的同步整流在用于LLC諧振轉換器時,會有不少的技術挑戰,如:
● 由于雜散電感造成同步整流過早的關斷,導通損耗增加
● 由于不同工作頻率造成最小導通時間設置的困難
● 輕載條件下由于電容電流尖峰導致同步整流電流反向,最終對系統產生不良影響
安森美新推出的雙通道同步整流控制器NCP4318,完美地解決上述問題的挑戰,較前代FAN6248更進一步優化性能,適用于高能效服務器電源、網絡和電信電源、液晶電視及顯示器電源、高功率密度適配器、游戲機等的LLC諧振電源轉換器之應用。
1 傳統的同步整流用于LLC諧振轉換器的技術挑戰
同步整流控制器按關斷方式分類有瞬時漏極電壓類型、預測類型、漏極電壓調節類型、含死區調節的混合控制類型。
傳統的同步整流控制大多采用瞬時漏極電壓類型,這種類型在負載瞬態期間安全運行。但雜散電感會產生正偏移VLS 導致同步整流過早的關斷,固定的關斷臨界值電壓導致本體二極管導通時間較長,增加導通損耗,能效降低。因此,需要自動調節的關斷臨界值電壓以維持較小的死區時間。
預測類型同步整流無需精確的漏極電壓檢測,因而不受雜散電感影響,在雜散電感較大的系統中提供更高能效。但輸出負載的瞬間變小時會導致在LLC諧振轉換器中的頻率瞬間增加,一旦關斷延遲,就會產生反向電流和漏極電壓突波。
漏極電壓調節類型,當同步整流電流減小時將會自動調整Vgs 來增加導通電阻RDS_ON以維持Vds 在關斷臨界值,雖然比由雜散電感導致的過早關斷要好,但較低的VGS導致產生更高的導通損耗。
混合控制類型解決上述挑戰,但在輕載條件下,由于較低的漏極斜坡使死區時間變化較大,可能引起系統不穩定,可采用遲滯帶死區時間調節控制解決這問題。當初級側 LLC 控制器 VDD 關斷和交流電關斷時,最小導通時間功能防止快速關斷,但會產生負電流和巨大的 VDS 尖峰,因此需要有精密的保護功能如初級側關斷、同步整流反向電流檢測、漏極異常檢測。
NCP4318使用瞬時漏極電壓和前一周期的死區時間信息,用于LLC諧振實現更高能效,外部元器件極少。自適應死區時間控制可以抵補寄生電感電壓,以最大化同步整流 MOSFET 能效。多階段關斷臨界值控制和同步整流電流反向檢測功能可防止快速負載瞬變期間的反向電流,并使同步整流在整個負載范圍內穩定運行。
2 NCP4318的關鍵特性
NCP4318采用混合模式同步整流關斷控制,具有反向電流保護特性,確??煽康耐秸?,每個同步整流 MOSFET都有專用的200 V額定漏極檢測和專用源極檢測引腳,遲滯帶死區時間調節控制有助于最小化本體二極管導通時間和最大化能效。輕載時當電容電流足以預先導通MOSFET時,NCP4318檢測到同步整流器的電流反向。通過增加在輕載條件下的導通延遲,可避免這樣的運行模式,提供安全、穩定和高效的工作,避免漏極電壓突波。
NCP4318有一個自調節最小導通時間電路,以更好地抗噪。同步整流1~3階式門(閘)極導通電壓與軟啟動脈沖數控制。它可根據負載條件、工作頻率和溫度自調節門電壓控制 (10 V, 6 V, 5 V),從而提高輕載條件和高頻工作下的能效。精密的保護功能如初級端關斷、漏極檢測異常保護等實現更高的可靠性。節能模式下的工作電流低,典型值100 uA。6 V門輸出電壓的軟啟動確保穩定的啟動。具有30 ns的極快導通和關斷延遲時間,強大的電流能力,源電流/灌電流為1.5 A/4.5 A。寬工作電壓范圍6.5 V至35 V。工作頻率范圍22 kHz到500 kHz。
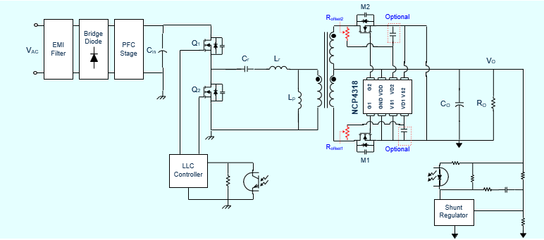
圖1所示為NCP4318的典型應用電路,在初級端有一個LLC控制器。在次級端,配置非常簡單,包含一個NCP4318控制器和2個外置電阻,在噪聲嚴重的系統中可能需要再添加2個電容。因此,NCP4318是個高度集成的控制器,需要最少的外部元件。

圖1:NCP4318的典型應用電路
3 NCP4318的3個版本

4 能效測試
我們對NCP4318和競爭對手的同類器件進行了能效對比測試,其中Vin=390 Vdc,可看到從輕載到重載,NCP4318的能效都是極高的,最高時約97%。



圖2:NCP4318提供高能效
免責聲明:本文為轉載文章,轉載此文目的在于傳遞更多信息,版權歸原作者所有。本文所用視頻、圖片、文字如涉及作品版權問題,請聯系小編進行處理。
推薦閱讀:



