【導讀】在電動機控制等部分應用中,放緩開關期間的dV/dt非常重要。速度過快會導致電動機上出現電壓峰值,從而損壞繞組絕緣層,進而縮短電動機壽命。在本應用說明中,來自UnitedSiC 的Zhongda Li比較了三種不同的dV/dt控制方法。
簡介
在電動機控制等部分應用中,放緩開關期間的dV/dt非常重要。速度過快會導致電動機上出現電壓峰值,從而損壞繞組絕緣層,進而縮短電動機壽命。在本應用說明中,來自UnitedSiC 的Zhongda Li比較了三種不同的dV/dt控制方法。
Zhongda Li博士于2007年獲得北京大學理學士學位,于2013年獲得倫斯勒理工學院電氣工程博士學位。他擁有10余年的SiC和GaN器件技術研究經驗。他曾發表過30
dV/dt開關
降低硅MOSFET、IGBT和SiC MOSFET的開關dV/dt的傳統方法可能會提高外部柵極電阻值。因為這些器件的CGD(CRSS)相對較高,所以外部RG值可以放緩dV/dt而不會過度延遲時間。對于圖騰柱PFC等快速開關應用而言,這種方法非常好,在這種情況下,較快的dV/dt會帶來較低的開關損耗。然而,對于電動機等較慢的應用而言,它可能需要非常高的電阻值。要將其放緩到5~8V/ns可能需要幾千歐姆的柵極電阻,這可能會導致過長的開關延遲時間,進而導致步進速率低。對于位置控制應用,這可能會使性能受損。
有些方法可以將SiC FET器件的dV/dt有效控制在從45V/ns至5V/ns的范圍內,而不會導致過長的延遲時間。這三種方法是:外部柵漏電容、器件RC緩沖電路和JFET直接驅動,它們需要在標準TO247-4L封裝(UF3SC120009K4S)中使用UnitedSiC 9m? 1200V SiC FET,并在75A/800V下開關。
外部柵漏電容
第一種方法是在半橋的高側和低側FET的柵極和漏極之間添加外部柵漏電容(CGD)。對于所選SiC FET,CGDEXT的值選定為68pF。我們故意將一個20nH的寄生電感與外部電容串聯,以說明此方法對于路徑中的寄生電感不敏感(圖1)。

圖1 帶外部CGD的柵極驅動(在高側和低側FET上均有)以實現dV/dt控制
在使用獨立器件的真實應用中,這種寄生電感應該遠小于20nH,因為外部CGD可能會置于電路板上靠近FET的位置。然而,如果在模塊內使用UnitedSiC FET芯片,并將外部CGD置于模塊外,則路徑中可能會存在20nH的寄生電感。
我們首先使用UF3SC120009K4S SPICE模塊通過SPICE模擬優化外部CGD方法,然后使用雙脈沖測試電路對其進行實驗驗證。68pF的外部CGD被有意焊接在TO247-4L的C引腳和D引腳之間,而不是電路板上,以提高路徑中的寄生電感。
從實驗測量和SPICE模擬中得到的關閉和打開波形被疊加在一起以進行比較。在圖2中,測量波形和模擬波形非常吻合。


圖2 實驗測量(實線)和SPICE模擬(虛線)的關閉(左)和打開波形疊加(75A,800V,外部CGD為68pF,RG為33?)
在外部CGD為68pF的情況下,使用10?至33?的RG可以將dV/dt有效控制在25V/ns至5V/ns范圍內。對于SPICE和實驗,通過計算打開和關閉轉換期間的IDS×VDS得到EON和EOFF,該值和預計一樣隨RG增加。
外部CGD可以容忍高寄生電感(在SPICE中為20nH)的原因是開關期間的電流非常小。對于外部CGD為68pF,dV/dt為8V/ns的情況,估計電流僅為0.54A且與SPICE模擬中的電流一致。因此,它適用于模塊,在采用模塊形式時,外部CGD置于模塊外,位于電路板柵極驅動上,且路徑中有一些寄生電感。
器件RC緩沖電路
第二個dV/dt控制方法將RC緩沖電路與高側開關和低側開關并聯。我們故意將一個20nH寄生電感與緩沖電路串聯,旨在證明這種方法的緩沖電路路徑中可以容忍寄生電感(圖3)。

圖 3 RC緩沖電路與FET并聯(包括高側和低側FET)以實現dV/dt控制
在使用獨立器件的真實應用中,RC緩沖電路可能非常靠近FET,且寄生電感僅為幾nH。但是如果在模塊內采用UnitedSiC FET芯片,則RC緩沖電路可以置于模塊外,且路徑中可能存在20nH的寄生電感。
從實驗測量和SPICE模擬中得到的關閉和打開波形被疊加在一起以進行比較(圖4)。請注意,圖表中的IDS電流包含緩沖電路電流。實驗和SPICE模擬表明,dV/dt可以被最高5.6nF的C_SNUBBER(緩沖電路電容器)有效控制在50V/ns至5V/ns范圍內。


圖 4實驗測量(實線)和SPICE模擬(虛線)的關閉(左)和打開波形疊加(75A,800V,RC緩沖電路為0.5?,5.6nF)
開關損耗(EON、EOFF和ESW)通過計算開關轉換期間的IDS×VDS得到,其中IDS包括緩沖電路電流。因此,EON和EOFF中包含緩沖電路的損耗。然而,0.5? R_SNUBBER上的緩沖電路損耗非常低,尤其是當dV/dt較慢時。在C_SNUBBER為4nF,關閉dV/dt=8V/ns時,SPICE表明,緩沖電路損耗僅為0.2mJ,即在開關f=10kHz時為2W。我們發現,緩沖電路也能容忍高寄生電感(在SPICE中為20nH),因此,如果使用模塊形式,RC緩沖電路可以置于模塊外。
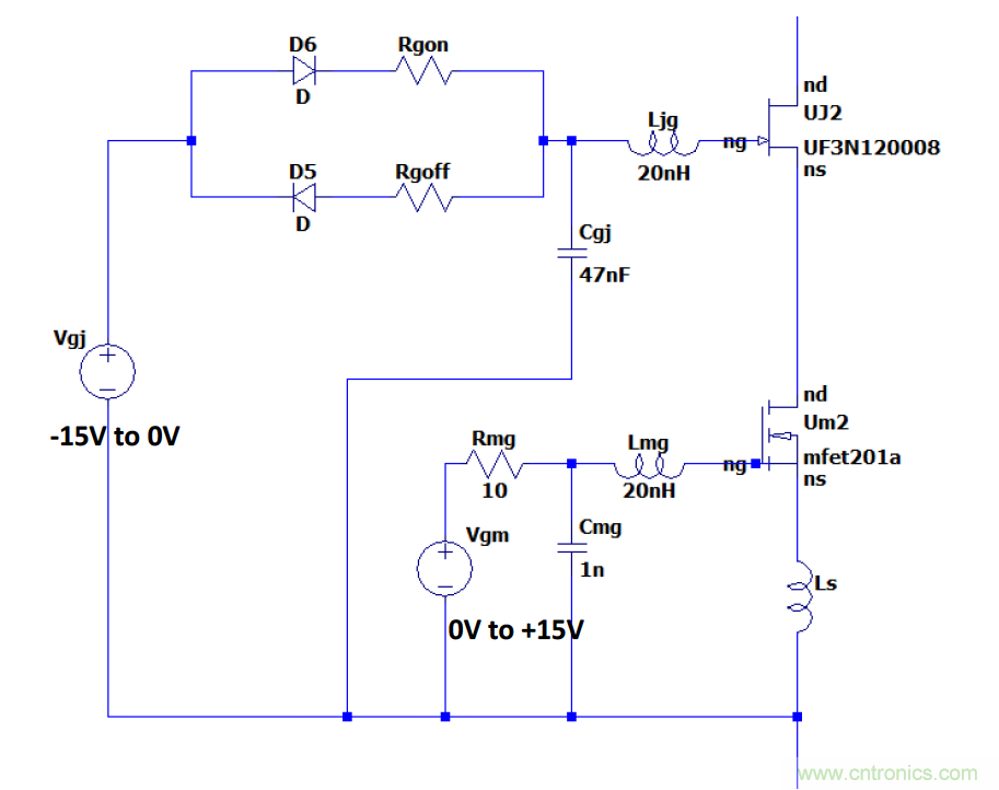
JFET直接驅動
第三種方法是直接驅動,在這種情況下,Si MOS僅會在電路啟動后打開一次,JFET柵極直接切換到-15V到0V之間(圖5)。在這種配置中,常關操作會被保留,不過會需要柵極PWM和簡單的“啟用”信號。
在開關瞬態,高側JFET保持關閉且電壓為-15V,需要同步整流才能讓續流JFET將第三象限中的通導損耗降低。

圖5 JFET直接驅動方法(在高側和低側FET上均有)以實現dV/dt控制
因為SiC JFET有可觀的CRSS(CGD),所以一個4.7?的小RG就足以將dV/dt放緩至5V/ns。從實驗測量和SPICE模擬中得到的關閉和打開波形被疊加在一起以進行比較(圖6)。


圖6 實驗測量(實線)和SPICE模擬(虛線)的關閉(左)和打開波形疊加(75A,800V,JFET直接驅動且RG為4.7?)
SPICE(虛線)與實驗(實線)波形間的IDS電流波形十分吻合。但是實驗VDS波形表明其dV/dt比SPICE波形慢。原因可能是在dV/dt變換期間實驗中使用的JFET柵極驅動器不能提供足夠的柵極電流來為JFET CRSS充電和放電,導致dV/dt放慢。
將SPICE和測量得到的dV/dt進行比較會發現,可以將dV/dt很好地控制在15V/ns到4V/ns之間。使用與前兩種方法相同的做法可以得到開關損耗,EON和EOFF和預計一樣隨著JFET RG增加。
三種dV/dt控制方法比較
在dV/dt ≤ 8V/ns這一相同限制下,使用SPICE模擬對這三種方法進行了比較(圖1)。
表1 在dV/dt最大等于8V/ns的情況下,SPICE模擬的75A/800V開關下的性能

JFET直接驅動方法表現出的整體開關損耗最低,為9.02mJ。與其他兩種方法相比,這種方法需要負壓才能驅動SiC JFET,并且需要在電路啟動時為Si MOS提供啟用信號,從而增加了柵極驅動的復雜性。標準UnitedSiC FET不提供到JFET柵極的通路,但是新的雙柵極TO247-4L產品正在開發中,既有SiC JFET柵極和Si MOS柵極,又適合JFET柵極驅動。這種方法還適合模塊,可以添加單獨的JFET柵極引腳。如此項研究所示,JFET柵極路徑可忍受合理的寄生電感(在SPICE中為20nH),因此可以將JFET柵極驅動器放置在模塊頂部的柵極驅動電路板上。
外部CGD和器件RC緩沖電路方法表現出了較高的開關損耗,但是它們不需要到JFET柵極的通路。當在獨立封裝(如TO247)中使用UnitedSiC FET時,兩種方法都可以輕松實施到電路板上。由于這兩種方法可以忍受合理的寄生電感(在SPICE中為20nH),它們還適合內部有UnitedSiC芯片的模塊。
RC緩沖電路方法的一個缺點是它不能分別調整關閉和打開dV/dt。如表1所示,要實現8V/ns的打開dV/dt,關閉dV/dt必須降低至4V/ns,這會提高EOFF。
然而,外部CGD和JFET直接驅動方法使用單獨的RGON和RGOFF,可以分別調整這二者。如表1所示,通過分別優化RGON和RGOFF,可以讓打開和關閉dV/dt均為8V/ns。
總結
總而言之,運用這些簡單技術可以實現良好的dV/dt控制。較低的通導損耗和短路穩健性這兩個UnitedSiC FET優勢對于高效可靠的電動機驅動應用而言極為重要。
免責聲明:本文為轉載文章,轉載此文目的在于傳遞更多信息,版權歸原作者所有。本文所用視頻、圖片、文字如涉及作品版權問題,請電話或者郵箱聯系小編進行侵刪。




