【導讀】我們每天的生活都離不開電器,但是當我們不怎么用使用它們卻不得不為它們所用的電量埋單的時候,那種感覺一定很惆悵。所以降低能耗才是唯一的選擇,我們每個人都要努力做一個節能高手,不為浪費埋單!
但凡使用筆記本,液晶顯示器及打印機等產品的人都知道,這些產品都是用AD-DC電源適配器作為供電源,而當這些適配器長期待機的時候,消耗的電量也是較高,造成巨大浪費。如何成為節約高手,請拭目以待。
高壓固定頻率電流模式反激控制器的特性及應用
安森美半導體針對高壓固定頻率電流模式反激控制器包含NCP1246、NCP1247、NCP1248和NCP1240等器件。NCP1246/7/8均可通過光耦觸發低功耗關閉模式。在正常工作期間,20 kΩ上拉電阻在FB引腳上提供250 μA偏置電流;在關閉模式期間,VFB(reg)為0 V,FB引腳另由小得多的5 μA電流源偏置。這些器件只需要極小的光耦電流來維持關閉模式。由于光耦的低電流傳輸比(CTR),NCP4353/4使用150 μA電流來確保關閉模式可靠,見圖1。

圖1:通過光耦觸發低功耗關閉模式
NCP1247/48均為低待機功耗高壓啟動定頻控制器,重要應用是筆記本電腦和打印機AC電源適配器,以及DVD、STB的開放式電源。NCP1247基于NCP1246,具有NCP1246的全部特性及更多特性,如延長維持時間(52ms)、更好的X2放電序列;延長連續門極驅動,改善高壓引腳高低壓OCP補償,更適合于同步整流(SR)應用,為PLD測試提供新的輸入欠壓(BO)檢測選擇;還增加了70 Vac。NCP1248基于NCP1247,可提供NCP1247的全部特性及更多特性,消除了輕載期間的固定電流設定點,減小了FB引腳上的跳周期模式閾值。
[page]
NCP1240是一個低待機能耗高壓啟動定頻控制器,即將于2014年第二季度提供樣品,可用于英特爾Haswell CPU電源應用。這器件基于NCP1248,提NCP1248的全部特性及更多特性,如雙OCP、快速OCP定時器,以及2 ms軟OCP定時器。
NCP124x系列是為空載和輕負載條件下最大限度地降低能耗而專門優化的。器件可動態自供電,內置了有源X2電容放電;可以進入省電休眠狀態,提供輸出電壓打嗝模式;在輕負載條件下降低頻率,并采用跳周期模式;省去了放電電阻,從而節省了電力及元件;在空載條件下顯著降低了功耗,保持整個線路/負載范圍內的高效率。
此外,在嚴重故障情況下,NCP124x可閉鎖輸入,允許直接連接NTC;基于定時器的保護可自動恢復或鎖定;具有高壓啟動電路;在整個負載范圍內軟化EMI干擾的頻率抖動;實現高達30 V的Vcc 操作。
值得一提的是,為了符合安規標準,AC-DC電源必須具備在撥出交流插頭后不到1秒時間內將電磁干擾(EMI)濾波器X2輸入電容放電的能力。為了符合此要求,常使用與電容并聯的一串高阻抗電阻,但是,電阻型消耗源(drain)消耗約25 mW輸入能耗,當考慮到空載輸入能耗時,此25 mW能耗相對較大。安森美半導體的方案采用有源X2電容放電來檢測斷開交流連接狀況,并通過開關觸發電容放電。NCP124x的HV引腳包含了交流線路撥出檢測器,如果定時器定時到期,輸入即為直流,放電電路被觸發,X2電容放電,見圖2。

圖2:NCP124x交流線路斷開檢測器
次級端控制器的特性及應用
安森美半導體的NCP4353/4是專為與NCP1246配合使用而設計的一款低待機能耗次級端恒流恒壓 (CCCV) 控制器。NCP4354帶有LED驅動器(圖3),而NCP4353不帶LED驅動器。NCP4353/4可檢測空載條件,并使初級端控制器(如NCP1246)進入低能耗關閉模式;在關閉模式期間,初級端控制器關閉,由輸出電容提供電能,因而省去維持穩壓所要求的能耗。在關閉模式期間,輸出電壓減小,并可減小至可調節電平。一旦要求更多電能,NCP4353/4就會自動重啟初級端控制器。
NCP4353/4使用“有源關閉”信號來控制初級端控制器,這表示它在關閉模式期間驅動光耦來下拉初級端控制器的FB引腳。
NCP1246/7/8初級端控制器與NCP4353/4次級端控制器結合在一起使用,可提供低于16 mW的空載輸入能耗,在筆記本電腦適配器及其他外部電源適配器等應用。
[page]

圖3:NCP4353/4與NCP1246/7/8一起構成極低待機能耗電源方案
峰值功率擴充電流模式PWM控制器的特性及應用
帶峰值功率擴充的電流模式PWM控制器是安森美半導體新推出的幾款產品,包括NCP1254、NCP1255和NCP1249。NCP1254是無高壓版本,具有頻率抖動、峰值功率擴充、頻率反走、雙OCP、固定故障定時器、內部OPC、通過Vcc或閂鎖引腳提供OVP、雙Vcc 待機期間斷續模式等功能;NCP1255是基于NCP1254的版本,功能包括可調節故障定時器、輸入欠壓(BO)檢測、待機能耗< 30 mW;NCP1249則是NCP1255的高壓版本,功能包括有源X2電容放電、待機能耗< 10 mW。
NCP1254/55/49無需使用大型變壓器即可實現峰值功率能力,改進了輕載能效和保護能力,其峰值功率擴充是這樣實現的:當反饋(FB)電壓大于3.2 V時,開關頻率線性增加;當反饋電壓 FB=4.0 V,開關頻率增加為原來頻率的2倍,峰值電流設定值保持不變,見圖4。這種方式允許不用增大變壓器的規格就能輸出更大的功率。

圖4:峰值功率擴充的實現
這些器件的峰值功率持續時間均由過載定時器決定,峰值功率持續時間可達0.2秒;根據FB電壓,過載定時器有2種工作方式;當檢測到輸出短路時,定時器時間縮小4倍。
以下以NCP1249峰值功率擴充高壓啟動定頻控制器為例,介紹這些器件的一些重要功能。NCP1249是專為需要<10mW空載功耗的應用開發的產品。為了實現輸入欠壓保護功能,IC內部集成的輸入欠壓檢測電路采用高阻值電阻分壓(圖5),可減小功率損耗;對噪聲電壓和PCB的泄漏電流有更高的抗干擾性。

圖5:IC內部集成了輸入欠壓檢測電路
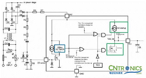
該器件的X2電容有源放電是通過IC的X2檢測引腳和外置的充放電電路協同檢測交流輸入線掉電,并通過檢測X2定時器關斷模式實現的,可有效降低IC的功率消耗。圖6中藍色部分的為避免AC掉電誤觸發,檢測電路采用的100 ms延時電路;綠色是X2電容由高壓啟動電流源放電的部分。

圖6:X2電容有源放電
NCP1249 A/B 版本的關斷模式單獨采用一個REM引腳,用戶可以控制REM引腳電壓,當VREM >VREM_off,IC 就進入超低功率消耗的睡眠模式;當VREM < VREM_off時,NCP1249恢復正常工作。推薦次級采用NCP4355來控制初級NCP1249的FB電壓和關閉模式,見圖7。

圖7:NCP1249 A/B 版本的關斷模式
C/D 版本則是REM 引腳與FB 共用一個引腳.。當VFB/REM < 400 mV,激活關閉模式;反饋和關閉模式的控制只需要1個光耦;在關斷模式下,由于光耦偏置電流的消耗,NCP1249C/D的功率消耗大于NCP1249A/B;推薦次級使用NCP4353/4來控制NCP1249C/D的反饋和關閉模式,見圖8。

圖8:NCP1249 C/D 版本的關斷模式
安森美半導體的演示板能效顯示,NCP1249平均能效大于 90%,峰值功率擴充表現十分令人滿意,在過載區域35 W持續時間為100 ms;短路區域41 W持續時間為<50 ms。
總結
NVP124X及JCP4353/4,前者集成了帶X電容放電和輸出久電壓保護功能的啟動電路,從而帶到頻率抖動,無損過功率補償,輕載時頻率反走、跳周期及休眠等功能。配合NCP4354X,輕松滿足了降低能耗的要求。
相關閱讀:
如何通過能量反饋實現電源轉換器的節能
小家電智能化需求助推節能家電發展
微封裝晶體管和二極管:安森美半導體便攜應用產品



