- 汽車電源設計的六項基本原則
- 實際應用與功率需求
- 根據DC-DC轉換器的最低效率設計散熱
- 控制好靜態工作電流(IQ)及關斷電流(ISD)
- 設計中PCB和元件布局平衡整體的系統性能
2012年,歐洲、日本和美國的汽車市場將有超過半數的汽車安裝彩色顯示器、導航系統、衛星通信以及其它車載信息娛樂系統,因此,2012年汽車市場的電源需求將于傳統設計有很大差異。
高可靠性、低成本、極短的研發周期等等相互沖突的設計要求迫使電源設計人員采用新的具有突破性的技術方案,而這些技術是傳統的汽車電源設計中不曾涉足的。
汽車電源設計的六項基本原則
大多數汽車電源架構需要遵循六項基本原則:
1.輸入電壓VIN范圍:12V電池電壓的瞬變范圍決定了電源轉換IC的輸入電壓范圍。
典型的汽車電池電壓范圍為9V至16V,發動機關閉時,汽車電池的標稱電壓為12V;發動機工作時,電池電壓在14.4V左右。但是,不同條件下,瞬態電壓也可能達到±100V。ISO7637-1行業標準定義了汽車電池的電壓波動范圍。圖1和圖2所示波形即為ISO7637標準給出的部分波形,圖中顯示了高壓汽車電源轉換器需要滿足的臨界條件。
除了ISO7637-1,還有一些針對燃氣發動機定義的電池工作范圍和環境。大多數新的規范是由不同的OEM廠商提出的,不一定遵循行業標準。但是,任何新標準都要求系統具有過壓和欠壓保護。

圖1.冷啟動電壓波形

圖2.拋負載電壓波形
2.散熱考慮:散熱需要根據DC-DC轉換器的最低效率進行設計。
空氣流通較差甚至沒有空氣流通的應用場合,如果環境溫度較高(>30°C),外殼存在熱源(>1W),設備會迅速發熱(>85°C)。例如,大多數音頻放大器需要安裝在散熱片上,并需要提供良好的空氣流通條件以耗散熱量。另外,PCB材料和一定的覆銅區域有助于提高熱傳導效率,從而達到最佳的散熱條件。如果不使用散熱片,封裝上的裸焊盤的散熱能力限制在2W至3W(85°C)。隨著環境溫度升高,散熱能力會明顯降低。
將電池電壓轉換成低壓(例如:3.3V)輸出時,線性穩壓器將損耗75%的輸入功率,效率極低。為了提供1W的輸出功率,將會有3W的功率作為熱量消耗掉。受環境溫度和管殼/結熱阻的限制,將會明顯降低1W最大輸出功率。對于大多數高壓DC-DC轉換器,輸出電流在150mA至200mA范圍時,LDO能夠提供較高的性價比。
將電池電壓轉換成低壓(例如:3.3V),功率達到3W時,需要選擇高端開關型轉換器,這種轉換器可以提供30W以上的輸出功率。這也正是汽車電源制造商通常選用開關電源方案,而排斥基于LDO的傳統架構的原因。
大功率設計(>20W)對于熱管理要求比較嚴格,需要采用同步整流架構。為了獲得高于單個封裝的散熱能力,避免封裝“發熱”,可以考慮使用外部MOSFET驅動器。
3.靜態工作電流(IQ)及關斷電流(ISD):
隨著汽車中電子控制單元(ECU)數量的快速增長,從汽車電池消耗的總電流也不斷增長。即使當發動機關閉并且電池電量耗盡時,有些ECU單元仍然保持工作。為了保證靜態工作電流IQ在可控范圍內,大多數OEM廠商開始對每個ECU的IQ加以限制。例如歐盟提出的要求是:100µA/ECU。絕大多數歐盟汽車標準規定ECU的IQ典型值低于100µA。始終保持工作狀態的器件,例如:CAN收發器、實時時鐘和微控制器的電流損耗是ECUIQ的主要考慮因素,電源設計需要考慮最小IQ預算。
4.成本控制:OEM廠商對于成本和規格的折中是影響電源材料清單的重要因素。
對于大批量生產的產品,成本是設計中需要考慮的重要因素。PCB類型、散熱能力、允許選擇的封裝及其它設計約束條件實際受限于特定項目的預算。例如,使用4層板FR4和單層板CM3,PCB的散熱能力就會有很大差異。
項目預算還會導致另一制約條件,用戶能夠接受更高成本的ECU,但不會花費時間和金錢用于改造傳統的電源設計。對于一些成本很高的新的開發平臺,設計人員只是簡單地對未經優化的傳統電源設計進行一些簡單修整。
5.位置/布局:在電源設計中PCB和元件布局會限制電源的整體性能。
結構設計、電路板布局、噪聲靈敏度、多層板的互連問題以及其它布板限制都會制約高芯片集成電源的設計。而利用負載點電源產生所有必要的電源也會導致高成本,將眾多元件集于單一芯片并不理想。電源設計人員需要根據具體的項目需求平衡整體的系統性能、機械限制和成本。
6.電磁輻射:
隨時間變化的電場會產生電磁輻射,輻射強度取決于場的頻率和幅度,一個工作電路所產生的電磁干擾會直接影響另一電路。例如,無線電頻道的干擾可能導致安全氣囊的誤動作,為了避免這些負面影響,OEM廠商針對ECU單元制定了最大電磁輻射限制。
為保持電磁輻射(EMI)在受控范圍內,DC-DC轉換器的類型、拓撲結構、外圍元件選擇、電路板布局及屏蔽都非常重要。經過多年的積累,電源IC設計者研究出了各種限制EMI的技術。外部時鐘同步、高于AM調制頻段的工作頻率、內置MOSFET、軟開關技術、擴頻技術等都是近年推出的EMI抑制方案。[page]
應用與功率需求
大多數系統電源的基本架構選擇應從電源要求以及汽車廠商定義的電池電壓瞬變波形入手。對于電流的要求應該反映到電路板的散熱設計。表1歸納了大多數設計的電路及電壓要求。
表1.通用電源及電壓要求¹

通用電源的拓撲架構

圖3.電源結構選項:Reg1:8V(CD/DVD驅動器);Reg2:5V(µC);Reg3:3.3V(µC);Reg4:2.5V/1.8V(DSP);Reg5:1.2V(存儲器)。
與數字CMOS工藝類似,模擬BiCMOS也在不斷地縮小設計的幾何尺寸,以求獲得最佳的投資回報,降低工藝開發的風險。但是,工藝優化的方向并不符合汽車應用的需求。例如:大多數集成工藝針對降低5.5V至6V輸入電壓范圍的器件成本進行優化,但尚未對9V至10V輸入器件的制造工藝進行成本優化。這也正是設計中需要產生中等電源,進而產生低壓的原因。
以下列出了四種常用的電源架構,總結了最近三年汽車領域的典型設計架構。當然,用戶可以通過不同方式實現具體的設計要求,多數方案可歸納為這四種結構中的一種。
方案1
該架構為優化DC-DC轉換器的效率、布局、PCB散熱及噪聲指標提供了極大的靈活性。方案1的主要優勢是:
增加核設計的靈活性。設計提供不同的電壓選項,以滿足特定的設計要求。即使不是最低成本/最高效率的解決方案,增加一個獨立的轉換器有助于重復利用原有設計。
有助于合理利用開關電源/線性穩壓器。例如,如果系統中提供為處理器供電的3.3V電源,相對于直接從汽車電池降壓到1.8V,從3.3V電壓產生1.8V300mA的電源效率更高、成本也更低。如果新設計中需要更改電源電壓,舊的電源模塊不再滿足要求時,設計人員可以很容易地選擇一個替代模塊,不會造成任何浪費。
合理分配PCB散熱,這為選擇轉換器的位置及散熱提供了靈活性。
允許使用高性能、高性價比的低電壓模擬IC,與高壓IC相比,這種方案提供了更寬的選擇范圍。
另外需要注意的是:方案1占用較大的電路板面積、成本相對較高,對于有多路電源需求的設計來說過于復雜。
方案2
該方案是高集成度與設計靈活性的折衷,與方案1相比,在成本、外形尺寸和復雜度方面具有一定的優勢。
該方案特別適合兩路降壓輸出并需要獨立控制的應用。例如,3.3V不間斷供電電源,而在需要時可以關閉5V電源,以節省IQ電流。另一種應用是產生中等電源,例如5V,為低壓轉換器供電,利用這種方案可以省去一個產生8V的boost轉換器。
采用外置FET的雙輸出控制器可以提供與方案1相同的PCB布板靈活性,便于散熱。內置FET的轉換器,設計人員應注意不要在PCB的同一位置耗散過多的熱量。
方案3
這一架構把多路高壓轉換問題轉化成一路高壓轉換和一個高度集成的低壓轉換IC,相對于多輸出高壓轉換IC,高集成度低壓轉換IC成本較低,且容易從市場上得到。
這種方案有助于簡化電源設計,可以方便地從不同供應商獲得替代器件。另外,高度集成的低壓IC要比多路高壓IC的成本低。
如果方案3中的低壓PMIC有兩路以上輸出,那么方案3將存在與方案4相同的缺陷。
方案3的主要劣勢是多路電壓集中在同一芯片,布板時需要慎重考慮PCB散熱問題。[page]
方案4
最新推出的高集成度PMIC可以在單芯片上集成所有必要的電源轉換和管理功能,突破了電源設計中的諸多限制。但是,高集成度也存在一定的負面影響。
在高集成度PMIC中,集成度與驅動能力總是相互矛盾。例如,在產品升級時,原設計中內置MOSFET的穩壓器可能無法滿足新設計中的負載驅動要求。
把低壓轉換器級聯到高壓轉換器有助于降低成本,但這種方式受限于穩壓器的開/關控制。例如,如果5V電源關閉時必須開啟3.3V電源,就無法將3.3V輸入連接到5V電源輸出;否則將不能關閉5V電源,造成較高的靜態電流IQ。
EMI和負載點轉換器可能會制約核心PMIC的使用,電路板布局以及較長的引線可能無法使用PMIC能夠提供的電源電壓。
Maxim的汽車電源解決方案
Maxim的汽車電源IC克服了許多電源管理問題,能夠提供獨特的高性能解決方案。電源產品包括過壓保護和欠壓保護、微處理器監控、開關轉換器和線性穩壓器等高度集成的多功能PMIC,完全滿足汽車信息娛樂系統的供電需求。
Maxim通過了TS16949(汽車質量標準)認證,針對汽車產品配備了專門的支持隊伍,提供質量認證、客戶服務、本地銷售及應用支持,擁有滿足汽車市場需求的IC設計資源。
Maxim的電源IC符合汽車級質量認證和生產要求,例如:AECQ100認證、DFMEA、不同的溫度等級(包括85°C、105°C、125°C等)、特殊的封裝(有引出線的引腳或QFN,帶有裸焊盤或不帶裸焊盤)要求。

圖4.汽車電源管理IC,汽車電源選型,請參考www.maxim-ic.com.cn/Automotive。
高壓單路輸出PWM控制器

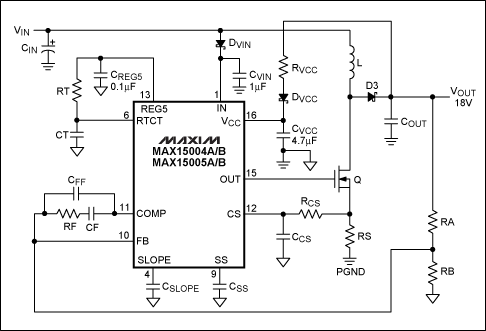
圖5.MAX15004/MAX15005汽車VFD供電電源,啟動后,輸入工作電壓可低至2.5V,為VFD提供輸出過壓保護。
MAX15004/MAX15005為通用的電流模式PWM控制器,能夠配制成boost、反激、正激和SEPIC轉換器,IC工作在4.5V至40V輸入電壓范圍,允許在15kHz至500kHz范圍內調節開關頻率。該款IC還允許同步到一個外部時鐘。
電流模式控制架構具有出色的電源瞬態響應特性和逐周期限流,有效簡化頻率補償。可編程斜率補償進一步簡化了設計,60ns快速限流響應時間和低至300mV的限流門限使得該控制器非常適合構成高效、高頻DC-DC轉換器。器件包括內部誤差放大器和1%精度的基準,便于構成隔離或非隔離型原邊穩壓器。
保護功能包括逐周期、“打嗝式”限流,輸出過壓保護和熱關斷。MAX15004/MAX15005采用16引腳TSSOP封裝,帶有裸焊盤或不帶裸焊盤。所有器件工作在-40°C至+125°C汽車級溫度范圍。
高壓單路輸出、降壓型開關控制器

圖6.MAX1744/MAX1745為高壓(36V)、降壓型DC-DC控制器。
MAX1744為單路輸出、汽車級開關穩壓器,能夠承受4.5V至36V瞬變電壓。器件采用專有的限流控制架構,提供出色的輕載和滿負荷效率,無需散熱器即可提供50W的輸出功率。MAX1745在關斷時僅消耗4µA電流,輕載時消耗90µA電流。IC規定工作在+125°C,提供3mm×3mm、16引腳µMAX®封裝,帶有裸焊盤或不帶裸焊盤。MAX1745可通過外部電阻調節輸出電壓。
高壓單路輸出LDO

圖7.MAX15006/MAX15007為線性穩壓器,靜態電流低至9µA,可理想用于汽車中的不間斷供電。
MAX15006/MAX15007為超低靜態電流的線性穩壓器,能夠工作在4V至40V電壓范圍。IC可提供高達50mA的輸出電流,空載時僅消耗10µA的IQ。內置p溝道調整管即使在滿負荷時也能保持極低的IQ。關斷時,MAX15007僅消耗3µA電流。
MAX15006A/MAX15007A提供固定3.3V輸出,MAX15006B/MAX15007B提供固定5V輸出。MAX15007包括一個使能輸入,用于器件的通、斷控制。所有器件具有短路保護,包括熱關斷。
MAX15006/MAX15007工作在-40°C至+125°C汽車級溫度范圍,這些器件提供節省空間的3mmx3mm、6引腳TDFN和8引腳SO、增強散熱型封裝。
高壓雙輸出、降壓/升壓型開關轉換器

圖8.MAX5098/MAX5099可承受80V拋負載并可工作在低于6V的冷啟動狀態。
MAX5098/MAX5099為2.2MHz、180°異相雙通道輸出開關調節器,內置高邊FET。IC工作在4.5V至19V輸入電壓范圍,集成拋負載保護能夠承受高達80V的瞬態拋負載電壓。MAX5099內部集成了兩個低邊MOSFET驅動器,用于驅動外部同步整流MOSFET。輸出1和輸出2可分別提供高達2A和1A的輸出電流。MAX5098能夠配制成升壓或降壓轉換器,MAX5099只能配置成降壓模式。
MAX5098/MAX5099還具有短路保護(“打嗝式”限流)和熱保護電路。IC工作在-40°C至+125°C溫度范圍,提供增強散熱的裸焊盤、5mm×5mm、32引腳TQFN或28引腳TSSOP封裝。



