【導讀】電源IC是電源設計中必不可少的部件。本教程將提供為給定應用選擇適當 IC 的步驟。它區分了三種常見的由直流電壓供電的電源 IC:線性穩壓器、開關穩壓器和電荷泵。還提供了更的教程和主題的鏈接。
電源IC是電源設計中必不可少的部件。本教程將提供為給定應用選擇適當 IC 的步驟。它區分了三種常見的由直流電壓供電的電源 IC:線性穩壓器、開關穩壓器和電荷泵。還提供了更的教程和主題的鏈接。
為什么選擇電源 IC?
大多數電源 IC 的主要目的是調節。這些器件采用未穩壓的輸入電壓并提供穩壓的輸出電壓。簡單地說,這些 IC 提供的輸出電壓在輸入電壓或輸出電流變化的情況下仍保持穩定。這就是線性穩壓器和開關穩壓器名稱的由來。這個簡單定義的例外是電荷泵。根據具體器件的不同,電荷泵的輸出可以是穩壓的,也可以是非穩壓的。
有時,穩壓器會根據穩壓輸入電壓產生穩壓輸出電壓。在這種情況下,穩壓器的功能是將輸入電壓更改為另一個電壓電平,而不一定提高電壓調節能力。
您可能會想在沒有穩壓器的情況下為電路供電。事實上,在某些情況下你可以成功地做到這一點。例如,您可以直接用電池為便攜式設備供電。但這種方法通常會導致問題。便攜式設備內的電路通常僅在某個較窄的電壓范圍內才能正常工作。對于微處理器和存儲器來說尤其如此,特別是在需要高速的情況下。對于微處理器、存儲器和許多其他類型的電路來說,電池工作的電壓范圍可能超出可接受的水平。因此,添加穩壓器可確保您的電路接收適當的電壓。
如果不使用調節器,電池的內阻也會出現問題。出現這種困難是因為便攜式設備內的電路通常需要不同水平的電源電流。當從電池汲取時,這種變化的電流會由于電池的內阻而產生變化的電池電壓。電路的某些部分可能會“抵制”電池電壓的這些變化,因為電路的各個組件的 PSRR(電源抑制比)可能不足以抑制這些電壓變化。為了解決這個問題,盡管負載電流不斷變化,穩壓器仍能保持穩定的輸出電壓。穩壓器提供這種穩定的電壓,因為其有源電路保持的輸出電阻明顯低于電池的串聯電阻。
盡管輸入電壓或輸出電流變化,但任何不使用穩壓器的設計嘗試都挑戰了穩壓器提供穩定電壓的必要性。但還有更多需要考慮的事情。在大多數情況下,開關和線性穩壓器(與穩壓和非穩壓電荷泵一樣)還有一個額外的用途:它們產生的電壓與為其供電的電壓大小不同。這解釋了 DC-DC 轉換器的名稱。從技術上講,這里討論的所有三種類型的電源IC(例如線性穩壓器、開關穩壓器和電荷泵)都是DC-DC轉換器,但是,該術語通常是為開關穩壓器保留的。
線性穩壓器在轉換電壓電平時受到一定限制,只能產生低于其供電電壓的電壓。開關穩壓器的用途更加廣泛,可以升壓(升壓)、降壓(降壓)或反轉(改變極性)其電源電壓。電荷泵執行這三種相同的操作,但輸出電流能力有限。
該變壓器耦合開關穩壓器電路將輸入電壓與輸出電壓隔離。
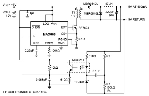
電源 IC 產生的電壓與饋入其的電壓大小不同,這一想法也有例外。這種例外情況常見于變壓器耦合轉換器。輸出電壓等于輸入電壓的變壓器耦合轉換器并不罕見。請參見圖 1。在大多數情況下,以這種方式配置的轉換器的目的是提供隔離,從而防止提供給轉換器的輸入電壓與轉換器產生的輸出電壓之間出現直流連接。請參見圖 2。出于安全原因,通常使用隔離。例如,通過電極連接到患者的電路的電源與壁式插座的電源隔離,以防止電擊風險。但您并不需要去醫院才需要隔離。
電路具有隔離的 5V 至 5V、400mA 電源。
電荷泵
電荷泵構成了本文討論的不為人所知的電源 IC 類別。這些器件執行與開關穩壓器相同的功能,但沒有電感器。相反,電荷泵使用電容器來降低、反轉或升高為其供電的電壓。
免責聲明:本文為轉載文章,轉載此文目的在于傳遞更多信息,版權歸原作者所有。本文所用視頻、圖片、文字如涉及作品版權問題,請聯系小編進行處理。
推薦閱讀:





